8 年
手机商铺
入驻年限:8 年
曼小博
上海 浦东新区
试剂、耗材、实验室仪器 / 设备、ELISA 试剂盒、抗体、技术服务、细胞库 / 细胞培养、书籍 / 软件
代理商
公司新闻/正文
387 人阅读发布时间:2024-09-25 10:49
无动物来源的BDNF和GDNF神经生长因子可增强iPSC衍生的神经元培养
本项合作研究的数据为Qkine与德国神经退行性疾病中心Rodriguez-Muela实验室合作发表。
01 引言
神经退行性疾病涉及神经元的退化,包括一系列疾病,包括与年龄相关的认知障碍(阿尔茨海默病和帕金森病)、肌萎缩侧索硬化症 (ALS) 和脊髓性肌萎缩症 (SMA)。目前,尚无明确的治疗方法,神经组织的复杂性和合适模型系统有限的可用性给神经退行性疾病的研究带来了挑战。
人类诱导多能干细胞 (iPSC) 的进展为研究神经发育、疾病机制和药物治疗提供了新的有价值的体外模型系统来源。通过特定地接触小分子,包括生长因子和细胞因子,iPSC可以被引导分化为神经干细胞,随后分化为各种神经和神经胶质细胞类型。
脑源性神经营养因子 (BDNF,Qk050) 和神经胶质细胞源性神经营养因子 (GDNF,Qk051) 属于神经营养因子家族,在胚胎发育和成年期神经系统维持过程中发挥关键作用 [1]。在细胞培养中,它们是iPSC分化为运动神经元 (MN) 以及长期维持培养神经元独特特征和功能的重要生长因子 [2 , 3]。因此,拥有高质量和生物活性的蛋白质对于产生可重复、可靠和生理相关的神经培养物至关重要。
这项合作研究比较了Qkine和R供应商的BDNF和GDNF在支持iPSC衍生运动神经元分化和维持方面的能力。
02 结果(材料与方法请于文末查看)
1. 重组BDNF和GDNF蛋白成功将人类iPSC分化为MN
Qkine和R供应商的重组BDNF和GDNF蛋白可有效支持终末期分化 EB 的形成。到第15天时,EB呈球形,表面光滑,直径约为500-550µM(EB15,图1)。从这些EB中分离出的MN在相同的培养基中培养,并补充了Qkine或R供应商的重组BDNF和GDNF蛋白。2天后(DIV2),运动神经元显示出健康的神经元形态,神经突延伸清晰。到第5天(DIV5),神经元的树枝状化和一些聚集现象增加,这是衰老iPSC衍生的神经元培养物的典型特征(图1)。

图1:用BDNF和GDNF培养的胚状体和分离的运动神经元的形态和活力评估。明场图像代表分化方案第15天 (EB15) 的EB(比例尺=250 µm)以及体外2天 (DIV2) 和5天 (DIV5) 后从相同EB分离的MN(比例尺=100 µm)。
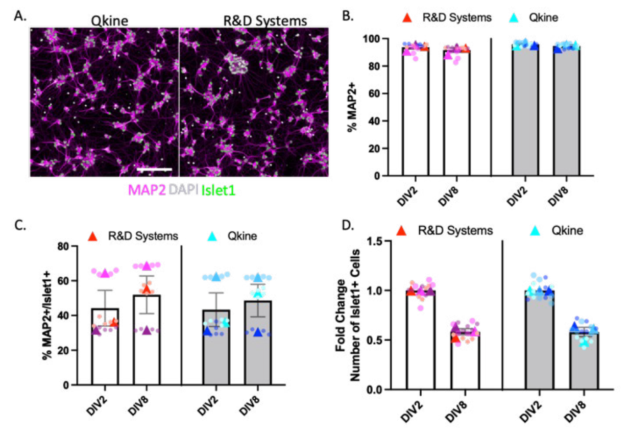
2. MN表达MAP2和Islet1
在不同时间点(DIV2和DIV8)使用神经元特异性树突状标记物微管相关蛋白2 (MAP2) 和特征性运动神经元标记物Islet1进行免疫细胞化学分析,以确认产生的细胞为 MN(图2A)。Qkine 和R供应商的两种蛋白质均产生高纯度的神经元培养物,这由两个测试时间点的 95% 的细胞为 MAP2+ 证明(图2B)。对于两个供应商,在DIV2和DIV8时,40-50%的培养物表现出特征性运动神经元标记物 Islet1,表明MAP2+/Islet1+运动神经元在培养中得到可靠维持(图2C)。此外,Qkine和R&D都显示从DIV2到DIV8培养中MAP2+/Islet1+ MN的维持和存活率相似(图2D)。

图2:iPSC 衍生 MN 的特征。免疫细胞化学图像代表在 DIV8 时用 DAPI(灰色)、MAP2(洋红色)和 Islet1(绿色)染色的 iPSC 衍生运动神经元(A,比例尺 = 50 µm)。量化 MAP2+ 神经元百分比(B)、MAP2+/Islet1+ 细胞百分比(C)、DIV2 和 DIV8 后 Islet1+ 细胞数量倍数变化(D)。
03 讨论
Qkine和R供应商的重组人BDNF和GDNF蛋白在2D和3D培养系统中有效生成并维持了健康的iPSC衍生MN。使用两家供应商的生长因子生成的MN从DIV2到DIV8以类似的方式表达标记MAP2和Islet1。Qkine BDNF和GDNF是可靠的无动物来源 (AOF) 蛋白,可用于神经培养物的分化及其后续维持。AOF蛋白减少了动物来源材料的变异性,并确保了MN分化中更可控的环境和可重复性。
随着iPSC衍生的神经元模型(包括人类iPSC衍生的 MN)的使用越来越多,以更实惠的规模生产这些神经元的能力变得十分重要。AOF蛋白可以满足培养MN的规模化挑战,因为它们可以批量生产,同时保持高纯度和生物活性。此外,将AOF重组蛋白整合到运动神经元培养物中可保障这些培养物在需要时可以转化为下游临床应用。

高品质生长因子对于开发和维持稳健、可重复且生理相关的神经培养十分重要。在无动物表达系统中开发的生长因子具有更高的批次间一致性,并且病毒、朊病毒和其他动物源成分的污染风险更低。Qkine的生长因子和细胞因子均通过严格的生化和生物活性质量控制测试,用户可放心使用神经干细胞培养试剂。
04 材料与方法
1. iPSC向MN的分化
人类iPSC在添加了1% Penstrep(Thermofisher Scientific,15140122)的mTeSR Plus培养基(Stem Cell Technologies,100-0276)中培养。使用1x PBS 中的5 mM EDTA 将iPSC传代到Matrigel(Corning,354234)涂层板上。使用成熟的方案生成运动神经元 [4,5]。
球体或胚状体 (EB) 是由在添加了10 µM Y-27632(MedChemExpress,HY-10583)和10 ng/ml FGF-2(Millipore,3216002)的mTeSR Plus中悬浮的分离小iPSC聚集体生成的。将悬浮液置于超低附着10厘米板(Corning,4615)中,在37˚C 的恒温箱中,在定轨振荡器上培养,并使用下面显示的方案分化所得的EB(图3)。

图3:iPSC分化为MN的方案。示意图描述了iPSC分化为MN期间使用的培养基形成
为了比较Qkine与R供应商BDNF和GDNF的功效(表1),使用每种化合物组来分化和培养独立的EB组和所得的 MN。

表1:本研究中使用的重组人BDNF和GDNF蛋白的来源
2. hiPSC衍生MN的接种和培养
分化后,使用Worthington木瓜蛋白酶解离系统 (Worthington; 9035-81-1、9048-46-8、9003-989、9001-73-4) 将EB解离为单个细胞。MN以80,000个细胞/孔的密度接种到黑色平底Greiner µClear 96孔板 (Greiner Bio-One, 655090) 中,涂有50 µg/ml聚 D-赖氨酸 (Sigma-Aldrich, A-003-E)、1x硼suan盐缓冲液 (Thermofisher Scientific, 28341) 和2.5 µg/ml层粘连蛋白 (Thermofisher Scientific, 23017015)。接种后每2-3天更换一次培养基。在第2天 (DIV2) 和第8天 (DIV8),用4%无甲醇 PFA (Pierce, 28908) 固定单个MN板 12-15 分钟。固定后,用1x Dulbecco's PBS -Ca/-Mg (Thermofisher Scientific; 14190169) 清洗细胞 3 次。
3. iPSC衍生MN的免疫细胞化学、成像和分析
在1x Dulbecco's PBS -Ca/Mg 中的0.25% Triton和 1.0%正常山羊血清中进行树突状标记物 MAP2 (Novus Biologicals;NB300-213)和MN标记物Islet1 (Abcam;Ab109517) 的免疫细胞化学分析。所用的二抗是抗鸡 IgG (H+L) Alexa Fluor 647 (A21449) 和抗兔 IgG (H+L) Alexa Fluor 546 (A11035)。
使用Hoechst 33342 (Invitrogen;H3570) 对细胞核进行染色。然后使用Perkin Elmer Operetta CLS的40x水物镜在非共焦模式下对染色的MN进行成像,并使用Perkin Elmer的Columbus浏览器支持软件对图像进行量化。EB和MN的明场图像分别使用配备4倍和20倍物镜的尼康Eclipse Ts2显微镜拍摄。
文献参考
[1] Skaper, S. D. The Neurotrophin Family of Neurotrophic Factors: An Overview. in Neurotrophic Factors: Methods and Protocols (ed. Skaper, S. D.) 1–12 (Humana Press, 2012).
[2] Huang, E. J. & Reichardt, L. F. Neurotrophins: Roles in Neuronal Development and Function. Annu. Rev. Neurosci. 24, 677–736 (2001). doi: 10.1146/annurev.neuro.24.1.677
[3] Wichterle, H., Lieberam, I., Porter, J. A. & Jessell, T. M. Directed Differentiation of Embryonic Stem Cells into Motor Neurons. Cell 110, 385–397 (2002). DOI: 10.1016/s0092-8674(02)00835-8
[4] Rigamonti, A., Repetti, G.G., Sun, C., et al. (2016). Large-scale production of mature neurons from human pluripotent stem cells in a three dimensional suspension culture system. Stem Cell Reports 6, 993–1008. DOI: 10.1016/j.stemcr.2016.05.010
[5] Rodriguez-MuelaN, Litterman NK, Norabuena EM, et al. Single-Cell Analysis of SMN Reveals ItsBroader Role in Neuromuscular Disease. Cell Rep. 2017 Feb 7;18(6):1484-1498.doi:10.1016/j.celrep.2017.01.035. DOI: 10.1016/j.celrep.2017.01.035
扩展阅读--Qkine
QKine--用于神经干细胞和脑神经类器官培养的营养因子(下)
关注曼博生物公众号:Mine-Bio,获取更多神经胶质细胞分化资源!